分享到

聊城大學再次獲批2支山東省哲學社會科學青年人才團隊
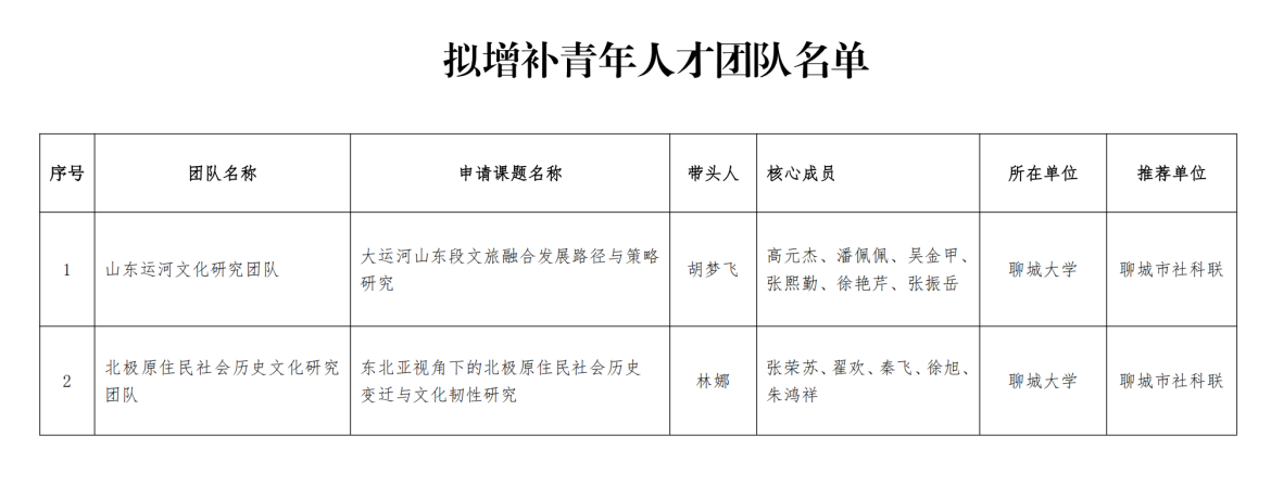
近日,山東省社會科學界聯合會公布山東省哲學社會科學青年人才團隊擬增補名單,我校申報的“山東運河文化研究團隊”和“北極原住民社會歷史文化研究團隊”兩支團隊成功入選。

去年9月,山東省社會科學界聯合會公布第四批山東省哲學社會科學青年人才團隊立項名單,我校“中華文化海外傳播研究團隊”“太平洋島國海洋經濟發展研究團隊”“數智技術賦能文化產業高質量發展團隊”3支科研團隊成功入選。
此次新增兩支團隊后,我校入選該省級人才團隊的隊伍總數將達到9支。這些團隊聚焦不同領域的前沿問題,在學術研究、人才培養等方面持續發力,為學校的學科建設和學術發展注入強勁動力。未來,學校將繼續加大對科研團隊的支持力度,匯聚更多青年人才,推動哲學社會科學研究再上新臺階,為服務地方經濟社會發展和國家戰略需求貢獻更多智慧與力量 。
(審核 田兆臣)
聊大要聞
-
聊大師生舉行“ 銘史承志 強國有我”主題升旗儀式2025-09-18
-
聊城大學參加聊城市新能源汽車科技產業融合對接會2025-09-19
-
山東女子學院紀委、監察專員辦公室來校調研交流2025-09-18
-
李華鋒參加研究生思政課集體備課會2025-09-17
-
校工會(婦委會)舉辦第二期“桃李芳華”湖畔沙龍活動2025-09-17
-
聊城大學2025年“漢語橋”約旦大學生來華團組開營儀式順利舉行2025-09-16
-
《環球時報》(英文版)專版報道中國-太平洋島國應對氣候變化合作中心工作2025-09-16
-
聊城大學51名志愿者獲全國西部計劃項目辦考核等次優秀表彰2025-09-15
-
聊城大學召開2026年預算編報工作部署會2025-09-15
-
南南合作“應對氣候變化與綠色產業發展能力建設研討班”圓滿結業2025-09-15
時間 :2025-06-20
閱讀次數 :
字體 :
來源 : 人文社會科學處
作者 : 巨國運