分享到

聊城大學獲批8項教育部人文社會科學研究項目
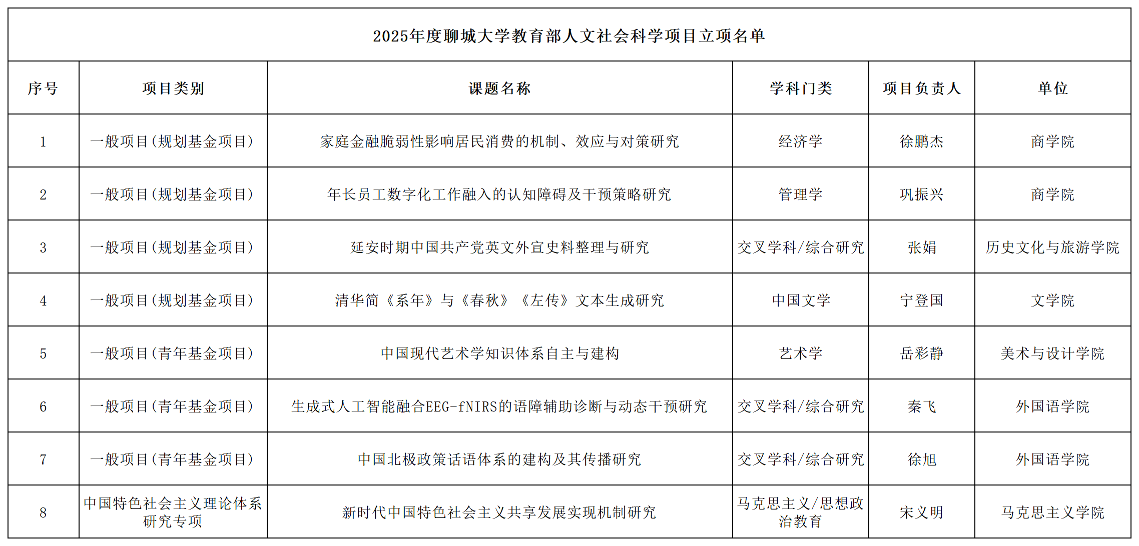
11月29日,教育部社會科學司正式公布了2025年度教育部人文社會科學研究一般項目立項名單。我校共有8個項目成功獲批,項目立項總數位居省屬高校第六位。
從立項類型來看,包括規劃基金項目4項、青年基金項目3項,以及中國特色社會主義理論體系研究專項1項。從學科分布來看,立項項目涵蓋交叉學科/綜合研究3項,經濟學、管理學、中國文學、藝術學、馬克思主義/思想政治教育各1項。從承擔單位來看,商學院、外國語學院各獲批2項,美術與設計學院、歷史文化與旅游學院、文學院、馬克思主義學院各獲批1項。
教育部人文社會科學研究項目是衡量高校人文社科研究水平的重要標志。2025年度該項目立項競爭異常激烈,立項總數較上年顯著壓縮。下一步,學校將在保持傳統學科優勢的基礎上,著力培育新興交叉學科,持續夯實人文社會科學研究基礎,推動學科多元協調發展,為全面提升學校科研創新能力注入強勁動力。

(審核 叢振)
聊大要聞
-
物理科學與信息工程學院舉辦“科茂”獎學金頒獎儀式2025-12-28
-
白成林帶隊赴省委外辦交流座談2025-12-27
-
聊城大學獲山東省委外辦致信表彰2025-12-27
-
十二屆省委聊城大學黨委第五輪巡察工作完成反饋2025-12-26
-
聊城大學獲科技部中國國際核聚變能源計劃執行中心致信感謝2025-12-26
-
關延平為馬克思主義學院師生講授思政課2025-12-26
-
2025年高校紀檢監察業務大講堂在聊城大學舉行2025-12-26
-
學校收到教育部、團中央表揚信2025-12-26
-
聊城大學獲批16項省社科規劃研究專項課題2025-12-26
-
九三學社山東省委會赴聊城大學開展九三學社基層組織建設調研督查2025-12-25
時間 :2025-12-10
閱讀次數 :
字體 :
來源 : 人文社會科學處
作者 : 李政一 姜文